Scanning an Item Code During Receiving
The next step is to scan an item code. There are multiple action items available here.

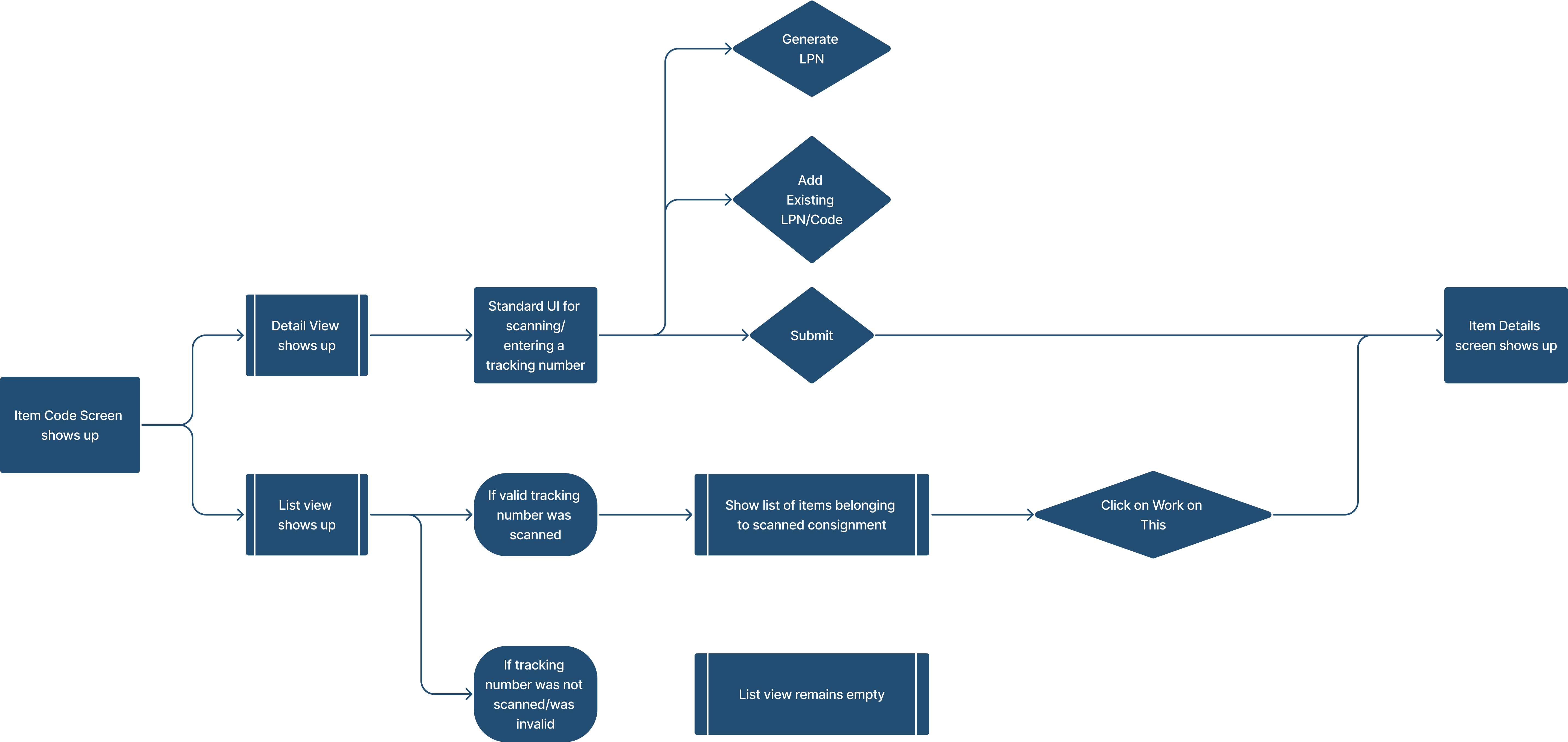
Like the tracking number screen, you have a detail view and a list view, with the detail view showing details of the chosen order, and the list view showing the list of all line items that are a part of the order (chosen by the scanned tracking number)

Explained: List View of Scanning Item Code
The list view in the scanning item code screen will contain a list of all the line items that are a part of the inbound order for which the tracking number was scanned.
Each line item will contain the following details:
SKU ID of the line item
Given Product Name of the line item
The Expected and Received Quantity for the line item
A button called “Scan”
Clicking on the button “Scan” will simulate the scanning of the item code for the chosen line item and populate the Item Details screen with the details of that line item (more on this in the next guide)

Explained: Detail View of Scanning Item Code
As an associate user, you have three actions available over here: to scan an item code and proceed with regular receiving; generate an LPN for the products being received, and, add existing LPNs to the consignment.
Scanning an Item Code
The most standard workflow is to scan an item code to populate its corresponding item details. An item code refers to any unique identifier that is present in the system for a given SKU.
The accepted values of the item code for this action are as follows:
SKU ID
Universal Product Code (UPC)
European Article Number (EAN)
License Plate Number (must be already attributed to the product in the system)
Amazon Standard Identification Number (ASIN)
Fulfillment Network Stock Keeping Unit (FNSKU)
You can also enter any one of the above values manually in the text field present in the screen.
Generate an LPN
You can generate a License Plate Number for any of the line items you are receiving from this order. Click here to know more.
Add Existing LPN
In case you already have an existing License Plate Number for any of the line items you are receiving, you can assign that to the product before you initiate receiving. Click here to know more.
