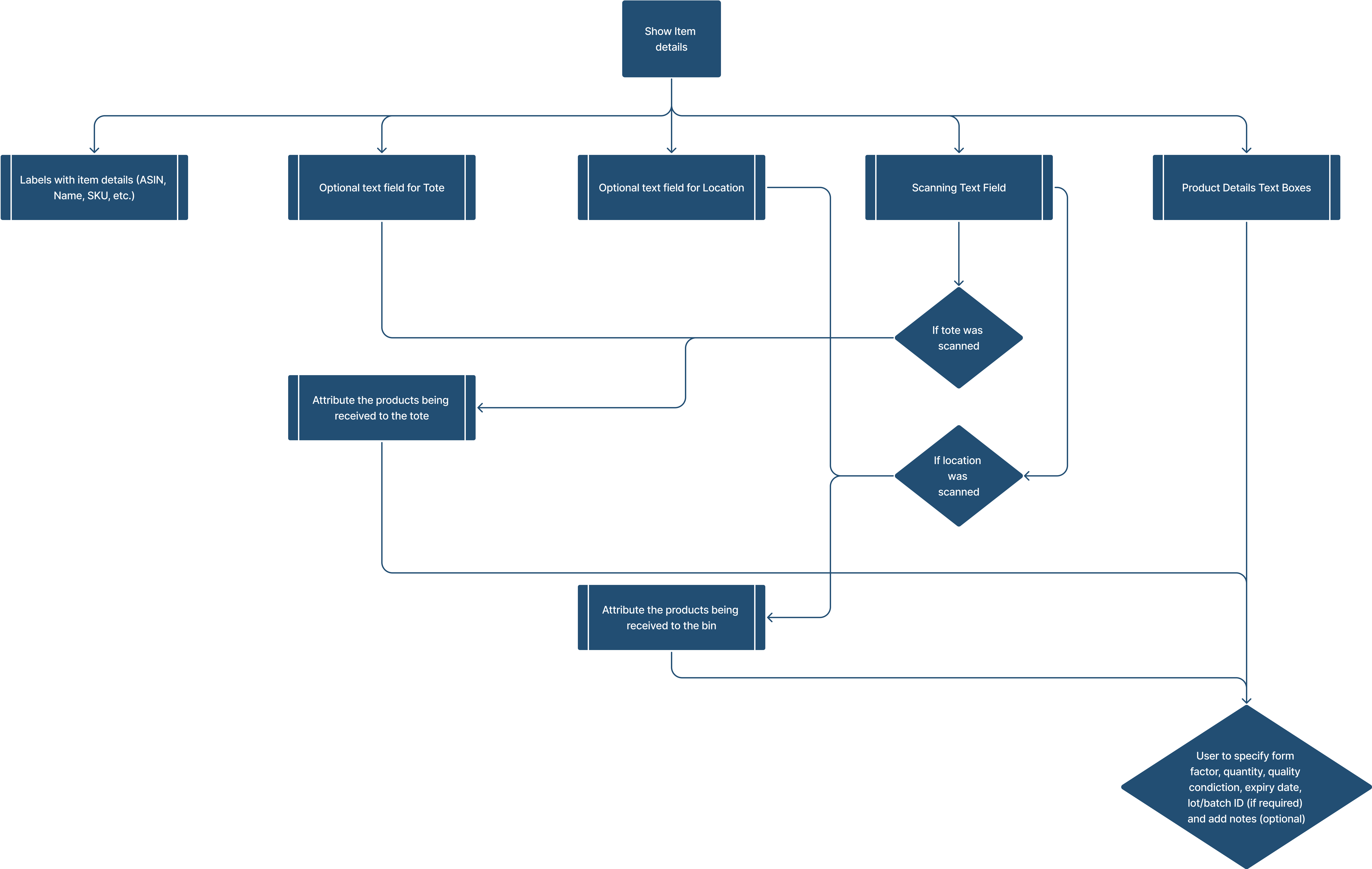
Item Details Screen - Performing Receiving
Based on the item code scanned in the previous screen, the item details screen will show up. This is the actual screen where the associate will be able to perform receiving activities.
The screen will populate with the following system-provided details (provided that it is present in the product details for the chosen SKU)
ASIN (for Amazon products)
FNSKU (for Amazon products)
Name of SKU
Expected Quantity
Received Quantity
Client Notes (if specified)
These fields are customizable. If you would like to add or remove any field from being visible here, please get in touch with your Hopstack implementation manager during the implementation phase.

The screen will also contain the following user input fields:
Tote field - Optional
Bin field - Optional
Form Factor Dropdown - Mandatory
Quantity Field - Mandatory
Condition - Mandatory
Expiry Date (optional unless made mandatory for the product)
Lot ID/Batch ID (optional unless mandatory for the product)
Notes - Optional
Workflow Alternatives During Receiving
There are three main flows that can originate from this state:
Standard Receiving - Only mandatory fields
Receiving Into a Tote
Combining Receiving and Putaway
We will describe each of them in separate sections as follows.
Standard Receiving
When all the mandatory fields are filled in by an associate user, it is classified as standard receiving. These fields include:
Form Factor
Quantity
Condition
Expiry Date - If the product is perishable and it is marked as required by the admin.
Lot ID/Batch ID - If the product is perishable and it is marked as required by the admin.
In this case, the product(s) will be classified as received in the warehouse and a putaway job will be created for these products.
To receive these products into storage, an associate will have to perform a putaway job, which would involve taking all the received products and putting them into storage, as a separate activity.

Receiving Into a Tote
When all the mandatory fields are filled in, along with a tote, the activity is classified as receiving into a tote.
In this case, the product(s) will be classified as received and a putaway job will be created for the tote as a whole, instead of the individual products.
At this point, if the tote is scanned at any stage (putaway, picking, etc.), then all the products that were received into that tote will be taken into consideration.

Combining Receiving and Putaway
When all the mandatory fields are filled in, along with a bin location, the activity is classified as receiving into a bin.
In this case, the product(s) will complete receiving and put away in a single action. There will be no separate putaway job created for the received products.

Additional Options & Fields
Notes
Users can add notes while receiving products through any of the above-mentioned workflows. Clicking on notes will open a free-form unformatted text field where the receiver can mention notes about any of the products they are receiving. These notes, if typed, will be visible to the client of the order (if they have a user mentioned) and the warehouse admins through the Consignments screen. A red eye icon will show up under “Warehouse Notes” if there are any notes specified during this stage
+ / - Buttons
If users want to add multiple types of receiving in the same field (perhaps to add different conditions of inventory for the same SKU, or to specify different form factors), then they can click on the add
button to add another set of mandatory entries where they can specify additional details.
Clicking on the
button will remove these fields and keep the previous one intact.
At least one set of mandatory fields is required for proceeding. If you have accidentally removed the original set of fields, click on “Cancel” to go to the previous screen and scan the item code again.

Flowchart of actions for item details screen