June II
Dear Customer,
This email includes new product feature release notes and updates for the Hopstack Platform.
Changes to Order Batching Logic & Exception Handling
We're excited to announce a significant update to the order processing workflow in Hopstack. Previously, when you created an order in Hopstack, the system would immediately check if there was enough stock to fulfill the order. If there wasn't, the order would go into exception and the available stock would be reserved, preventing new orders from being created.

The older order batching and exception handling flow
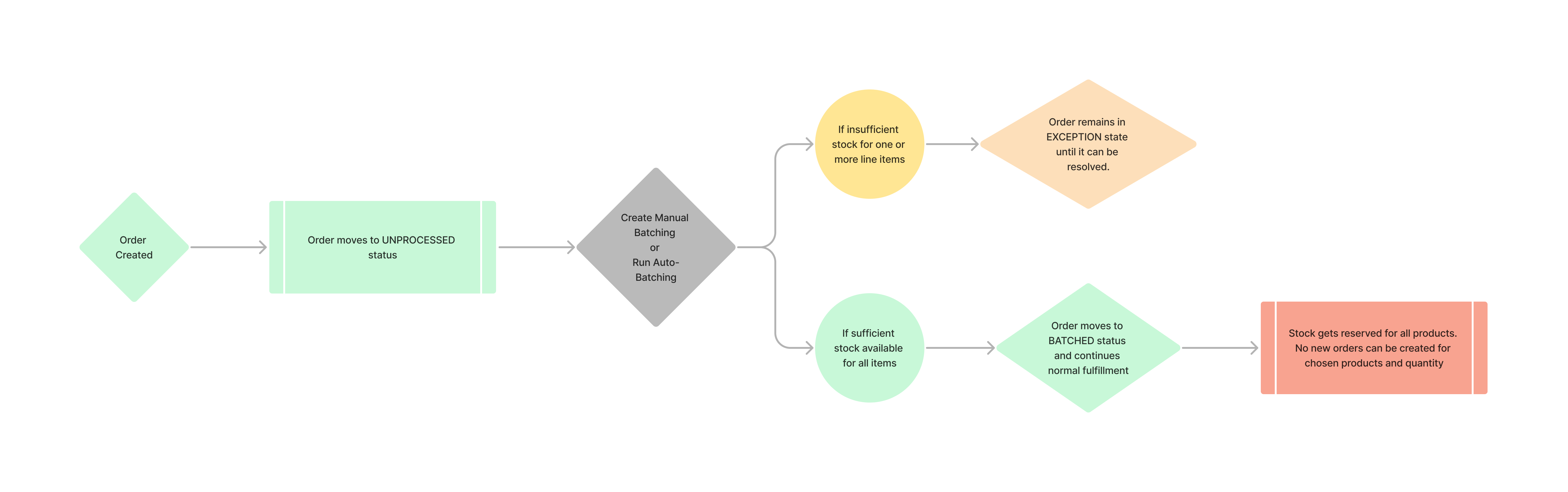
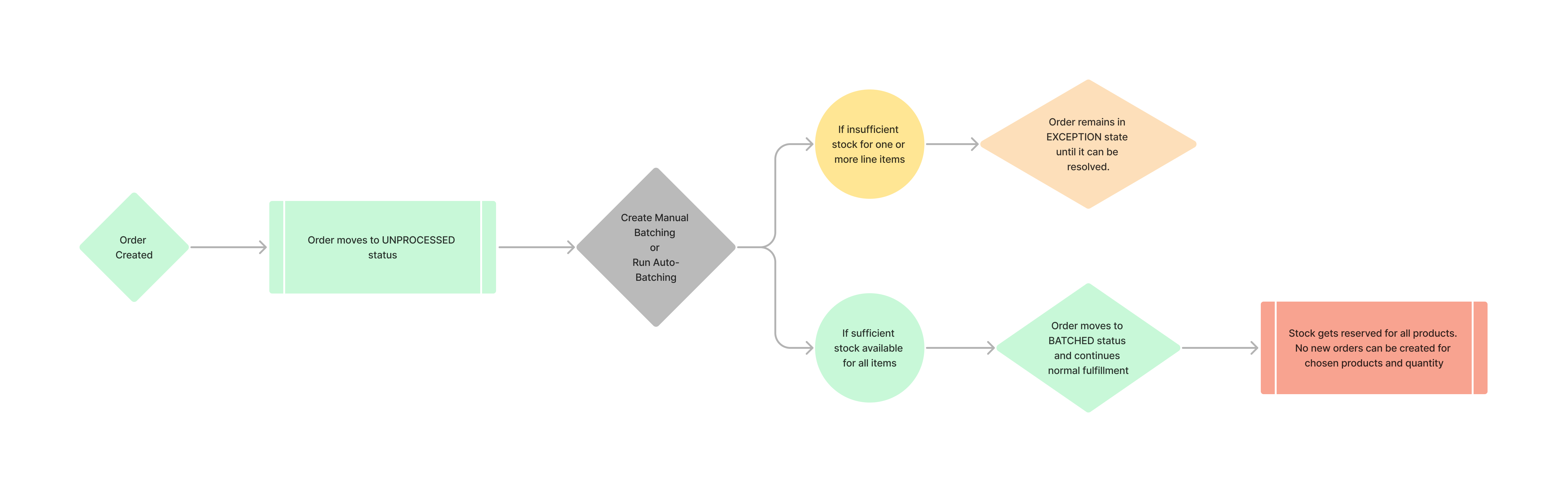
With the new update to Hopstack, when you create an order, it will initially be "UNPROCESSED". Hopstack will not attempt to allocate stock until admin batches the order. This means you can prioritize orders as you see fit. If there is insufficient stock for even one product, the order will go into exception, but no stock will be reserved. This allows the available stock to be used for future orders while the products with insufficient stock get replenished.

The new order batching and exception handling flow
Benefits for the User:
Flexibility in Order Creation: With Hopstack, you can now create orders without worrying about immediate stock allocation. This gives you more control over your orders and allows you to prioritize as needed.
Improved Stock Management: The new update to Hopstack ensures that stock is not reserved for orders that go into exception. This means that available stock can be used for new orders, improving stock management efficiency.
Efficient Order Processing: Hopstack's new process ensures that orders are not unnecessarily put into exception due to insufficient stock. This leads to more efficient order processing and fulfillment.
Notes:
For Prep Centers - Any Amazon FBA Shipment Plans created will automatically go to BATCHED status after creation and every order will be created in its own batch.
Hopstack’s team tirelessly performs extensive testing of new features before any release. While we continue to accelerate these releases to enable our customers, sometimes there may be bugs and corner cases that the team might have missed/overlooked. We sincerely request that our customers report any usability feedback or bugs observed in the platform. Our team strives for excellence and will resolve the reported issues as soon as possible.
Our team is constantly monitoring the platform's performance and will be performing micro-releases if necessary (to address any feedback or bugs reported by customers)